- Mampu memahami sensor LVDT dan aplikasinya
- Menggabungkan sensor LVDT dengan komponen elektronika lainnya untuk aplikasi sederhana
- Mampu membuat rancangan sensor LVDT di Proteus
- Membuat rangkaian sederhana yang dapat berguna bagi kehidupan sehari-hari
- ALTERNATOR
Gambar 1.Alternator
- KAPASITOR
Gambar 2. Kapasitor
- POTENSIOMETER
Gambar 3.Potensiometer
- RESISTOR
Gambar 4. Resistor
- RELAY
Gambar 5. Relay
Sensor Linear Variable Differential Transformers (LVDT) adalah suatu sensor yang bekerja berdasarkan prinsip trafo diferensial dengan gandengan variabel antara gandengan variabel antara kumparan primer dan kumparan sekunder. Sensor linear variabel diferential transformer (LVDT) merupakan sensor yang dapat membaca tekanan atau perubahan melalui pergerakan atau perubahan posisi inti magnet. Prinsip ini pertama kali digunakan pada tahun 1940-an. Pada saat ini LVDT digunakan sebagai sensor jarak, sensor sudut, dan sensor mekanik lainnya. Namun saat ini lebih sering digunakan sebagai sensor jarak.
Sensor ini umumnya terdiri dari sebuah kumparan primer, dua kumpara sekunder, dan inti yang dapat bergerak. Kedua kumparan sekunder akan terpasang secara seri dan inti itu sendiri terbuat dari bahan feromagnetik.Bisa dikatakan bahwa sensor ini memungkinkan inti dapat naik turun secara bebas pada pengooperasian nya.
Sensor ini umumnya terdiri dari sebuah kumparan primer, dua kumpara sekunder, dan inti yang dapat bergerak. Kedua kumparan sekunder akan terpasang secara seri dan inti itu sendiri terbuat dari bahan feromagnetik.Bisa dikatakan bahwa sensor ini memungkinkan inti dapat naik turun secara bebas pada pengooperasian nya.
Struktur Internal LVDT:
Gambar 9.Struktur Internal LVDT
- Dua lilitan skunder kiri dan kanan dipisahkan oleh sebuah lilitan primer yang menjadi pusatnya dan jarak lilitan primer ke masing-masing lilitan sekunder adalah simetris
- Core adalah elemen yang bergerak pada LVDT, berbentuk pipa yang terpisah yang terbuat dari bahan yang memiliki permeabilitas magnetik. Core bebas bergerak secara aksial terhadap coil dan secara mekanik dikopelkan pada objek yang akan diukur posisinya.
- Pipa yang digunakan terbuat dari bahan non feromagnetik, kemudian kedua kumparan tersebut dihubungkan dengan seri dalam jumlah lilitan yang sama tapi secara berlawanan.
- Coil adalah lilitankan pada satu potong bentuk cekungan yang terbuat dari polymer bertulang kaca yang memiliki kestabilan suhu tinggi.
- Diamankan dalam sebuah rumahan silinder yang terbuat dari stainless stell.
Dalam aplikasinya, output terhubung dalam bentuk yang berlawanan, seperti yang ditunjukkan pada Gambar .tegangan output individu sekunder v1 dan v2 pada posisi nol diilustrasikan pada Gambar . Namun, dalam hubungan yang berlawanan, setiap perpindahan dalam posisi inti x dari titik nol menyebabkan amplitudo output tegangan dan perbedaan fasa α berubah. Bentuk gelombang keluaran v berhubungan dengan posisi inti ditunjukkan pada Gambar. Ketika inti diposisikan di tengah, ada dalam pasangan yang sama antara gulungan primer dan sekunder, sehingga memberikan titik nol atau titik referensi dari sensor. Selama inti tetap dekat pusat pengaturan kumparan, output sangat linier. Rentang linier transformator diferensial komersial jelas ditentukan, dan perangkat jarang digunakan di luar rentang linier ini.
Gambar 10.Output LVDT
Prinsip Kerja LVDT
Gambar 11.Prinsip Kerja LVDT
Inti berada di tengah-tengah maka :
Flux S1 = S2
Tegangan induksi E1 = E2
Enetto = 0
Inti bergerak ke arah S1 maka :
Flux S1 > S2
tegangan induksi E1 > E2,
Enetto = E1 - E2
Inti bergerak ke arah S2 maka :
Flux S1 < S2
Tegangan induksi E1 < E2
Enetto = E2 – E1
Sensor LVDT adalah suatu sensor yang bekerja berdasarkan prinsip trafo diferensial dengan gandengan variabel antara kumparan primer dan kumparan sekunder. Prinsip ini pertama kali dikemukakan oleh Schaevits pada tahun 1940-an.Pada masa sekarang sensor LVDT telah secara luas diunakan. Pada aplikasinya LVDT dapat digunakan sebagai sensor jarak, sensor sudut, dan sensor mekanik lainnya.Untuk kali ini sensor ini diaplikasikan sebagai sensor jarak. Suatu LVDT pada dasarnya terdiri dari sebuah kumparan primer, dua buah kumparan sekunder dan inti dari bahan feromagnetik. Kumparan-kumparan tersebut dililitkan pada suatu selongsong, sedangkan inti besi ditempatkan didalam rongga selongsong tersebut. Selongsong ini terbuat dari bahan non-magnetik. Kumparan primer dililitkan ditengah selongsong, sedangkan kedua kumparan sekunder dililitkan disetiap sisi kumparan primer. Kedua kumparan sekunder ini dihubungkan seri secara berlawanan dengan jumlah lilitan yang sama.
Gambar 12.Kumparan
Secara skematik LVDT dapat digambarkan seperti pada Gambar di atas Pada ujung-ujung kumparan primer diberikan tegangan eksitasi yang berupa sinyal yang dihasilkan oleh oscilator Keluaran dari sensor ini diambil dari ujung-ujung kumparan sekunder. Besar tegangan keluaran LVDT bergantung kepada posisi inti. Pada saat posisi inti. Pada saat posisi inti besi ditengah, GGL yang diinduksi oleh kumparan sekunder 1 dan 2 sama besar. Tetapi karena kedua kumparan sekunder dihubungkan seri secara berlawanan maka tegangan keluaran akan sama dengan nol. Jika inti besi kita geser kearah kiri maka kumparan sekunder 1 akan mendapat rapat fluks yang lebih tinggi dibandingkan dengan kumparan sekunder 2. Akibatnya GGl induksi pada kumparan sekunder 1 akan lebih besar daripada kumparan sekunder 2. Tegangan keluaran yang dihasilkan merupakan selisih tegangan kedua kumparan sekunder. Hubungan antara tegagan keluaran dan pergesaran inti LVDT adalah linier pada selang jarak tertentu. Hubungan antara tegangan keluaran U dengan posisi inti besi x linier saat inti berada ditengah selongsong, dan tidak linier saat inti berada di pinggirpinggir selongsong. LVDT dapat digunakan untuk mengukur pergeseran/perubahan jarak. Untuk keperluan ini kita hubungkan pegangan inti LVDT ke bagian yang akan diukur pergerakannya.
Gambar 13.Grafik respon sensor
Pengaplikasian Sensor LVDT:
- Sensor level fluida : yaitu digunakan untuk menentukan posisi atau ketinggian permukaan suatu zat cair. biasanya digunakan pada sensor pendeteksi banjir atau pengukur ketinggian permukaan air sungai. berikut bentuk sensor LVDT pada sensor pengkur level fluida:
Gambar 14.Bentuk sensor LVDT
2. Sensor perpindahan induktif : yaitu sensor yang digunakan untuk menentukan perpindahan induktif.sensor ini dipilih karena keandalannya dalam kondisi yang relatif keras. Karena mereka memberikan kualitas sinyal yang tinggi, stabilitas suhu, ketahanan terhadap guncangan dan getaran, contohnya :
Gambar 15.Sensor perpindahan induktif
Kelebihan dan kekurangan sensor LVDT
- Kelebihan
- Bebas Gesekan.Pada sensor LVDT memungkinkan inti bergerak tanpa gesekan atau tidak bersentuhan dengan kumparan LVDT sehingga tidak ada gesekan. Fitur ini memungkinkan pada pengujian bahan, pengukuran getaran perpindahan dan resolusi yang tinggi.
- Resolusi Tak Terbatas.
Sensor LVDT mempunyai resolusi takterbatas. Sensor ini hanya dibatasi oleh kebisingan di sinyal kondisioner dan output resolusi layar. - Masa Jangka Yang Tak Terbatas.
Karena tidak ada kontak langsung antara inti dan kumparan maka tidak ada aus atau bergesekan. aplikasi ini sangat berguna pada aplikasi pesawat tebang, satelit dan kendaraan luar angkasa. - Tahan Kerusakan Overtravel.
inti dari LVDT memungkinkan untuk lulus sepenuhnya melalui sensor perakitan koil tanpa menyebabkan kerusakan. - Respon Cepat dan Dinamis.
karena tidak adanya gesekan selama operasi memungkinkan sensor LVDT untuk merespn secara sangat cepat terhadap posisi inti terhadap kumparan. - Output Bersifat Absolut.
jika terjadi kehilangan daya secara mendadak pada sensor, maka data posisi yang dikirim dari sensor tidak akan hilang.
- Kekurangan LVDT
- harga sensor itu sendiri relatif mahal. oleh sebab itu untuk menggunakan sensor ini membutuhkan biaya yang lumayan menguras keuangan dibandingkan dengan sensor sejenis lainnya.
RANGKAIAN PENGUKUR KETINGGIAN AIR MENGGUNAKAN LVDT
Berikut ini merupakan bentuk rangkaian dari sensor pendeteksi banjir menggunakan sensor LVDT:
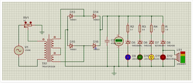
Gambar 16.Rangkain LVDT kondisi 1
KONDISI 1:
Pada saat potensio menunjukan 100% ( artinya jarak permukaan air dan pinggiran sungai masih 100% dari jarak normal), maka arus yang dihasilkan minimum karena hambatan pada potensi maksimum. Sehingga tegangan suplay hanya dapat menghidupkan LED berwarna biru yang artinya ketinggian air dalam keadaan sangat aman dan tidak berpotensi banjir.
simulasinya sebagai berikut:
Gambar 17.Rangkaian LVDT kondisi 2
KONDISI 2:
Pada saat potensio bernilai 70% (yang artinya jarak permukaan air dan pinggiran sungai adalah 70% dari jarak normal), maka arus yang dihasilkan yaitu sebesar Vsumber/70% hambatan potensio. Sehingga arus yang dihasilkan sudah dapat menhidupkan LED berwarna biru dan hijau yang artinya sedikit berpotensi banjir namun masih dalam tahap aman.
Berikut simulasinya:
Gambar 18. Rangkaian LVDT kondisi 3
KONDISI 3:
pada saat potensio telah bergeser ke 25% (yang artinya jarak permukaan air dan pinggiran sungai adalah 25% dari jarak normal) maka arus yang dihasilkan yaitu sebesar Vsumber/25% hambatan potensio. Sehingga arus yang dihasilkan sudah dapat menhidupkan LED berwarna biru, hijau, dan kuning yang artinya sudah berpotensi banjir dalam status siaga banjir.
Berikut simulasinya:
Gambar 19.Rangkaian LVDT kondisi 4
KONDISI 4:
pada saat potensio telah bergeser ke 5% (yang artinya jarak permukaan air dan pinggiran sungai adalah 5% dari jarak normal) maka arus yang dihasilkan yaitu sebesar Vsumber/5% hambatan potensio (hampir maksimum). Sehingga arus yang dihasilkan sudah dapat menhidupkansemua LED yang artinya sudah sangat berpotensi banjir dalam status darurat banjir.
Berikut simulasinya:
Gambar 20.Rangkain simulasi LVDT
Berdasarkan 4 kondisi di atas dapat kita simpulkan bahwa nilai potensio yang diasumsikan persentase jarak normal permukaan air sungai dengan pinggir sungai berbanding terbalik dengan arus yang menginduksi pada kumparan. arus yang telah disearahkan oleh jembatan penyearah, disimpan pada kapasitor dan dialirkan ke LED melalui dioda. Dioda tersebut dipasang reverse bias agar berfungsi sebagai swich. jika tegangan tidak mencapai tegangan batas maka tidak akan dilewatkan untuk menghidupkan dioda.Sehingga ketika jarak permukaan air dengan pinggir sungai semakin dekat maka tegangan yang dihasilkan semakin besar dan semakin banyak LED yang hidup.
Begitu juga dengan speakernya. Speaker akar berbunyi sesuai tegangan yang diberikan seirama dengan LED.
Pada rangkaian ini arus ac akan mengalir menuju potensio meter saat nilai ptensiometer 100% maka semua arus akan mengalir ke ground. Sehingga tidak terjadi induksi arus yang mengalir pada rangkaian adalah arus ic 7812 yang hanya dapat menghidupkan led biru, saat nilai potensio digeser menjadi 75% maka akan ada arus yang melewati potensio dan menuju trafo disini akan terjadi induksi sehingga tegangan yang mengalir pata rangkaian akan bertambah. Namun dengan terlebih dahulu tegangan yang terbentuk akibat induksi tadi akan di searahkan oleh jembatan dioda. sehingga tegangan tersebut dapat menghidupkan led hijau.
Semakin rendah nilai persentase potensiometer maka akan semakin tinggi tegangan yang dihasilkan oleh rangkaian sehingga akan dapat menghidupkan led lainnya karena nilai induksi yang dihasilkan juga bertambah.
Perlu diperhatikan bahwa semakin kecil nilai yang ditunjukkan potensio meter maka nilai arus yang menuju trafo akan semakin besar, karena arus primer besat maka induksi yang dihasilkan juga besar, sehingga dapat menambah tegangan yang dihasilkan oleh ic 7812. Karena tegangan bertambah maka jumlah led yang menyala juga akan bertambah.
6. Link Download [kembali]
Download HTML download
Download Video simulasi download
Download Rangkaian Simulasi download
Download Datasheet LVDT download
Download HTML download
Download Video simulasi download
Download Rangkaian Simulasi download
Download Datasheet LVDT download
Tidak ada komentar:
Posting Komentar